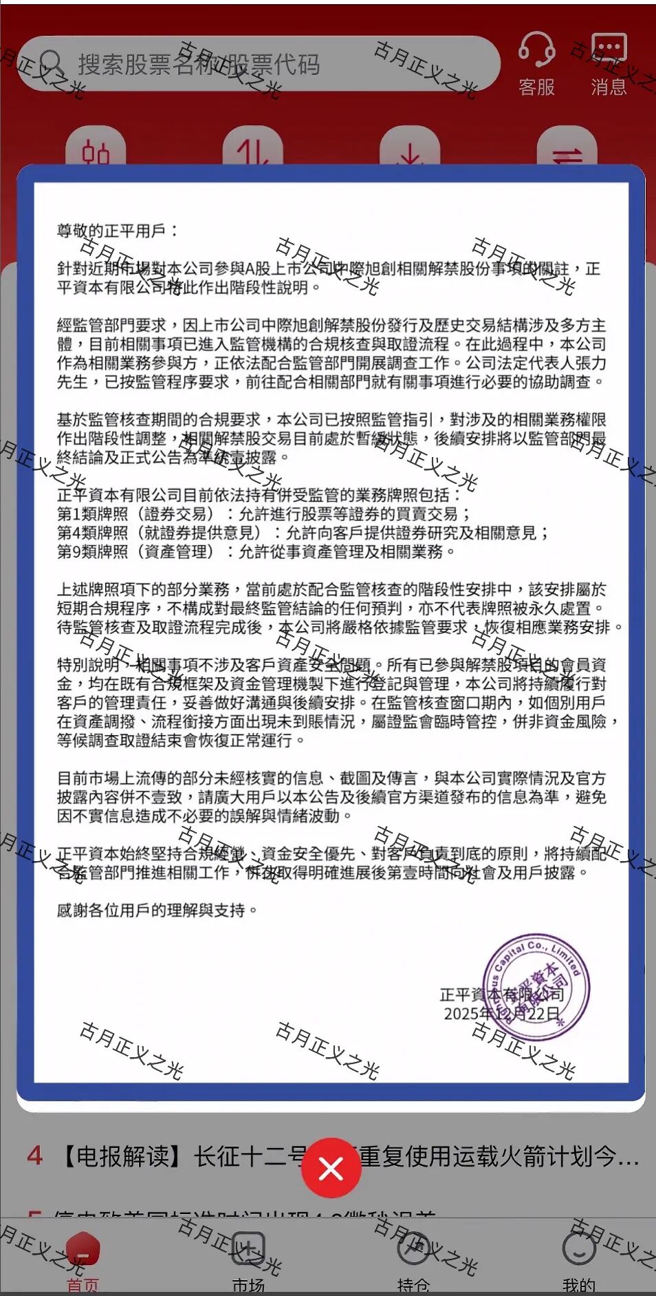
指出真相的人,会变成傻子和骗子的共同敌人,大家好,我是古月,近日有正平明辞私募的受害者爆料,正平智投和联德私募每天的语音讲课都是同一个人在讲,包装的孔祥明和吴知雨是一个人,同样的套路,但凡参与过这类资金盘的大家都能一眼看出来,制度都是一模一样的 ,静态制度还是动态制度都是一样的。目前正平智投在12月22号已经崩盘跑路了,下个要跑路的就是联德私募(中联智投)了!这个杀猪盘包装的是中联证劵,也是冒充正规公司的境外杀猪盘,投顾导师操盘手包装的是吴知雨,套路都一样,证据如下,不信的自己可以对比看看,系统源码完全一样,连洗脑方式都是一样的:




但是现在还有很多参与会员在团队长的洗脑之下 ,不断的加大投资 ,甚至贷款刷信用卡去加大投资,这些人已经被洗脑执迷不悟 ,这些人的结局最后一定很惨,说白了这就是一个诈骗资金盘而已 ,最终的结局一定是崩盘跑路 ,如果你还不撤离,那就等着被割吧…
特此声明
本文所述项目,均指向境外诈骗性平台及国内虚假注册的空壳公司,且均基于已观察到的风险特征进行警示。其名称很可能与国内合法注册、持有正规商标的企业巧合同名,但二者绝无关联。此内容不构成对任何正规企业商誉的侵害,旨在提高公众防范意识。具体项目定性以相关监管部门最终调查结果为准。请相关公关机构在承接此类业务时务必审慎评估风险,避免卷入潜在法律纠纷。









