
作为反传防骗宣传工作者,我们经常会转发一些官方发布的预警信息,或者被冒名的正规公司发布的打假声明。而在我们的后台,却每天都能看到这样的留言:

这些声音,着实让我们非常担忧,甚至不由得思考一个问题:当最权威的“官方”和最直接的“企业声明”都无法唤醒一个人时,他究竟在相信什么?
今天,我们来捋一捋这背后的逻辑。
一、参与者口中的“没定性”,其实是法律程序的严谨
很多人用“只是预警,还没定性”来作为项目依然安全的借口。
但是,这里面涉及到一个基本的法律常识。
法律的实施,讲究证据链完整和程序正义。 一个案件从立案侦查到收网,需要时间收集确凿证据,摸清整个资金脉络。这个过程,就像老中医看病,要“望闻问切”才能开方下药。
官方的“风险提示”,就相当于医生看完你的检查报告,脸色凝重地告诉你:“你这病已经很重了,必须马上治,再拖就晚了!”你会因为医生还没给你做手术,就认为他在“瞎说”,然后继续我行我素吗?
帽子叔叔的提醒,就是他们在掌握大量异常情况后,能给予的最及时、最负责任的风险通知。非要等到帽子叔叔上门,那时候资金早就被转移干净,想追也追不回来了。

【以下项目已被官方“点名”,风险极高】

1
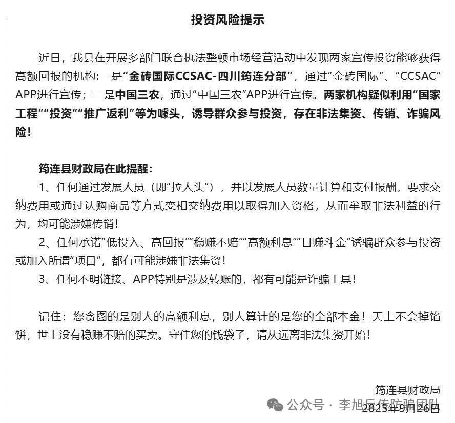
金砖国际”APP、“CCSAC”APP:2025年9月,筠连县财政局发布风险提示。

2
“数字人民币”推广: 工业部“信息通信行业反诈中心”公众号发布过“数字人民币”真假APP对比。

3
“奥拉丁”:包头市九原区财政局微信公众号发布《关于警惕“奥拉丁”虚拟货币交易风险的提示》

4
“优科创LDC(利鼎交易所)”、“拾壹汇”、“荣辉资本”:十堰市市场监督管理局发布《关于警惕虚拟货币传销陷阱的风险警示》

5
“维尔利APP”:“赫山区人民政府网”公众号发布关于《香港维尔利健康科技集团(维尔利APP)公司投资风险提示》

6
“凤凰潮”APP: 全省多地官方发布关于防范“凤凰潮”涉嫌传销风险提示。




7
AS王牌游戏(AK)”: 2025年4月,吉安市安福县打非办发布《关于警惕“AS王牌游戏”非法金融活动的风险提示》

8
“联合旅业”:2025年3月,“天元文旅”微信公众号发布“‘联合旅业’投资返利存在风险”。

9
“阿里数农(数农国际)APP”: 2025年8月,“香格里拉警方”公众号发布《香格里拉市公安局关于“阿里数农APP”涉诈风险的紧急提示》

10
粤港澳大湾区APP: 11月18日,财政部声明该项目为骗局。随后,粤港澳大湾区门户网转发。

11
虚构的“华夏社区(奔小康)”APP: 中央网信办举报中心打假文章:《今日辟谣(2025年5月15日)》
12
DCEP交易所:平公安发文预警,望大众务必警惕此类“数字人民币”诈骗新套路。《全民反诈丨警惕!“数字人民币”诈骗新套路!》

13
套牌的“丝路国际/丝绸之路”APP:今年4月份,央视新闻发文《虚假App披上”官方”马甲实施诈骗 专家提示这样擦亮眼睛→》
14
虚构的“人民资产”APP:《全民反诈进行时(15) | 假冒“国资”App骗老人,差点儿就得手了!》
“北京反诈”视频号公布了多批涉电信网络诈骗APP和网址,大家可自行前往查看。

“信息通信行业反诈中心”公众号也在不定期发布骗局项目清单。

微信安全中心也于近日发布部分骗局项目列表
微信出手了!针对组织传销、诈骗等违法犯罪行为的打击公告!这些APP你肯定都见过!
二、视而不见的“打假声明”,是对骗局最有力的控诉
当一个正规企业发布声明,指出某个项目是冒牌货时,很多参与者会选择性地无视。
“这是竞争对手的抹黑”、“这是项目太火爆引来的负面攻击”、“这是对手做的假图”
不得不说,在为骗子辩解这方面,很多人真是一把好手。
但是,一家正规经营的实体企业,最看重的就是品牌声誉。 它会闲来无事,专门发布一则声明,去“抹黑”一个与自己毫无瓜葛的“火爆项目”吗?于情于理都说不通。
唯一的真相就是这个骗局已经严重侵害到该企业的合法权益,对方不得不动用法律武器来自保和正名。“打假声明”就是来自被冒充者最直接的、最有力的控诉。

2
国能APP”: 各地帽子叔叔和国家能源集团官网多次发布辟谣声明。


3
套牌的“华能”APP: “中国华能”饱受被假冒困扰,多次发布声明打假。

4
套牌的“中国五矿”APP:这些APP在手机自带的应用商店里根本搜不到,必须通过不明链接、复制到浏览器等隐蔽方式安装。
《刚刚,中国五矿发布声明》
5
套牌的“中国政企(与国同行)”APP:2024年9月,被套牌的“中国政企合作基金”就已经发布声明。

6
套牌的“淡马锡”APP: 2025年11月14日,淡马锡发布声明《公告 | 关于淡马锡和淡明资本被冒用的澄清公告》

7
套牌的“汇立金融”APP: 2025年10月29日,汇立集团发布声明。

8
虚构的“军创红宝平台”:《紧急提醒!官方发布打假声明!警惕“军创平台”所谓“创业无息贷款”系诈骗!》

9
套牌的“海洋牧场”APP: 8月18日,被套牌的“山东海洋集团”发布声明。

10
CRC全球RWA数字银行(顶峰数字银行):2023年6月9日,中国华润有限公司已经在公众号中发出了严正声明。

11
稳定币系列: 《有关稳定币!假的!蚂蚁集团、中国稀土集团、京东发言人相继发布打假声明!》
12
套牌的“信安”APP: 从未与“联动出海联盟”建立合作,也并未推出任何投资交易平台。

13
套牌的“树图公链3.0”APP:

14
套牌的“安我股保”APP:《嚴正聲明:警惕虛假「安我股保」詐騙信息》
15
套牌的“金控”APP: 2025年6月,北京金控发布声明称,“金控集团APP”盗用其公司LOGO制作虚假APP,请勿相信。《严正声明》

16
套牌的“DeepSeek”APP:不法分子冒充“深度求索”公司或在职员工,伪造工牌、营业执照等材料,在多个平台以“算力租赁”、“股权融资”等名义向用户收取费用实施诈骗。《DeepSeek严正声明》

篇幅有限,无法一一列举,更多最近骗局信息,可关注【老李说骗局】公众号详细查看。
三、为什么我们宁愿骗自己?
为什么人会变得如此固执?说到底,不是道理难懂,而是人心里的“疙瘩”难解。
◀不愿认错: 参与者为某个项目投入了大量金钱、精力,甚至拉上了亲友,内心就无法接受“这是个骗局”的事实。承认错误,意味着要面对巨大的经济损失和社交压力。于是,大脑会主动寻找一切理由来证明“我是对的”,以此减少心理不适。
◀信息闭塞: 当一个人长期待在项目的推广群里,里面充满“谁谁又赚了大钱”、“马上又有大利好”这样的消息。时间长了,就会觉得全世界都是这样的声音,偶尔有几个说“危险”的,自然觉得他们是“捣乱”的。
◀赌徒心理: 你之所以不愿下车,是因为你投入的“沉没成本”太高。你幻想再搏一把,就能连本带利赚回来,结果却在陷阱里越陷越深。

最后说几句实在话。咱们这个年纪,挣点钱、存点钱都不容易。保护好自己的血汗钱,比什么都重要。
想要跳出来,其实就三点:

1
相信常识,而非神话:
如果连警方和正规企业的声明都不可信,那凭什么相信那个素未谋面的“老师”?
2
主动寻求“反面信息”
在做任何重大投资前,主动去搜索这个项目的“负面新闻”和“风险提示”。
1
设立“止损线”
投钱之前就想好这笔钱亏了多少就离开。一旦达到,果断撤离。同时,去向与你没有利益关系的专业人士提问,而不是问你的“上线”。
最终,能保护你财富的,不是那个永不崩盘的神话,而是你敢于面对事实的勇气和基于常识的理性判断。
希望这篇文章,能说到大家心里去。
-END-
版权归原创方所有,请注明文章出处!
来源:李旭反传防骗团队
声明:以上内容为转发,如有侵权请留言联系小编删除
编辑:肖辰









