昨天有粉丝询问一个叫APDAO的项目,一查,果然是资金盘项目,并且是到了最危险的时候,代币上线3个月,已经涨了200倍了,如果还向里面冲的话,紧接着就是你的资金灰飞烟灭了。是的,这个叫APDAO的骗局正在收割你的智商税!
我扒了扒这个项目的白皮书,差点被满屏的“情怀价”“万倍收益”笑吐了。今天必须跟你们扒皮这个叫APDAO的资金盘!就在你读这段话的30秒里,可能又有一个小白被它“每日0.8%收益”的诱饵骗走了积蓄。

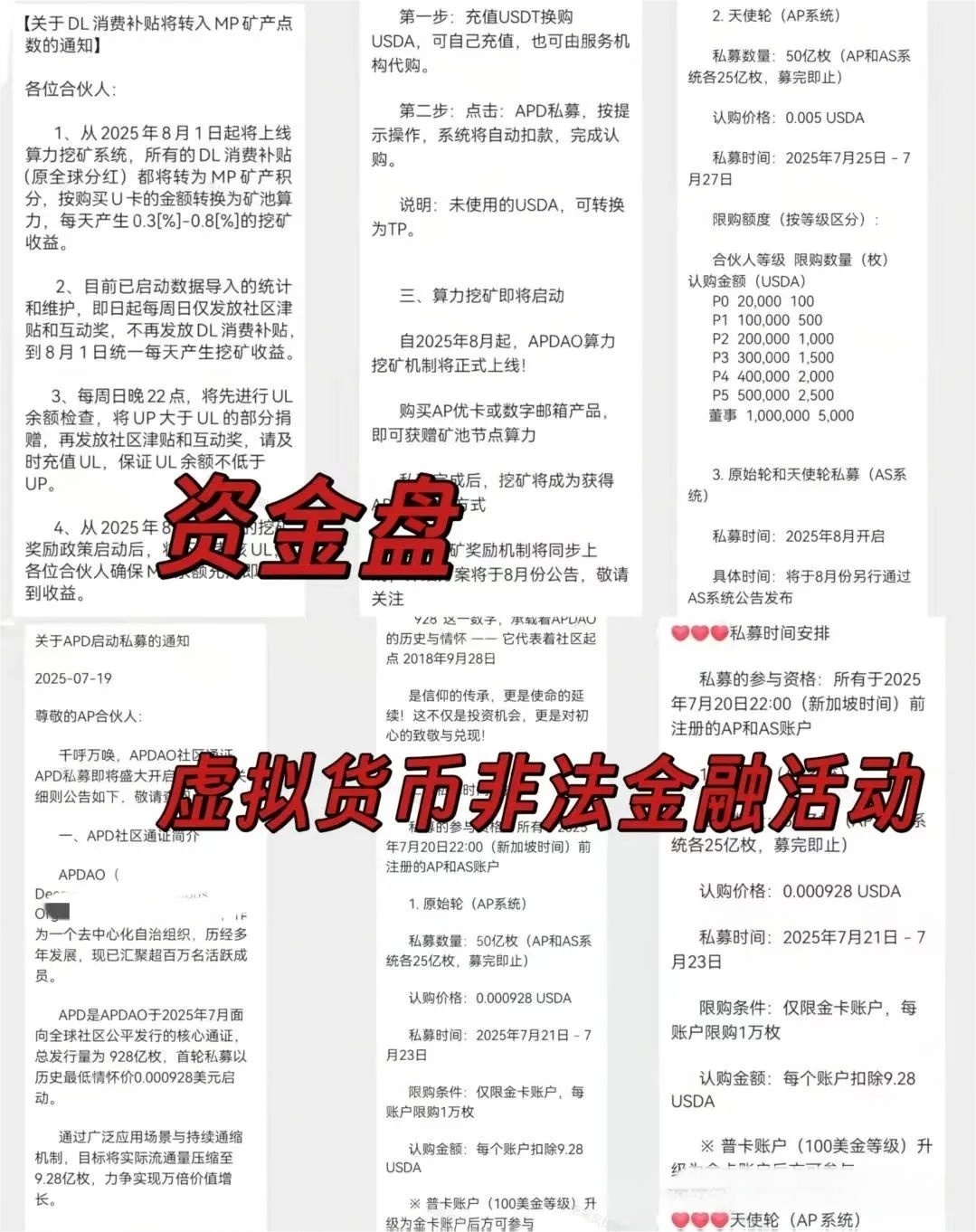
看网上很多人在介绍这个所谓“APDAO区块链项目”的时候,说稳赚不赔。我一看资料就炸了,这分明是穿着区块链马甲的传销骗局啊!
01来,让我给你翻译翻译什么叫“APDAO”
他们说自己是“去中心化自治组织”,翻译成人话就是:跑路了没人负责。他们说有“情怀价0.000928美元”,翻译成人话就是:我们要开始割韭菜了。他们承诺“每日0.3%-0.8%收益”,翻译成人话就是:我们要用你的本金给你发利息。
就这种显而易见的骗局,居然还有人信?有粉丝还信誓旦旦地说:“早期参与者都赚了200倍了!”
亲,那都是骗你入局的戏码!就像赌场总会让第一个下注的人赢点小钱,不然后面的鱼儿怎么上钩?需要看的是,钱现在是在人家的资金池,还是在你的银行卡里。

02醒醒吧!这三点足以证明它是骗局!
第一,收益高得离谱
日息0.8%什么概念?就是你投1万块钱,一年后能变18万!巴菲特听见都要跪下来叫你师父好吗?这种收益要是能持续,他们早就去华尔街融资了,还用得着在各种社区群里偷偷摸摸发展下线?
第二,拉人头模式太眼熟
从P0到董事,从“社区津贴”到“互动奖”,这不就是穿上西装的传销吗?更可笑的是那个“星级奖励”,要求每月至少完成1000美金业绩。这不就是明摆着告诉你:快去找替死鬼,不然你的钱就拿不回来了!
第三,锁仓三年笑死人
原始私募,让你投钱,然后锁三年,翻译成人话就是:我们跑路需要时间。等你想起来要取钱的时候,会发现客服头像早就灰了,APP打不开了,连那个拉你入群的家人们都把你拉黑了。更搞笑的是,锁仓意味着没法卖出,那现在的价格即使是暴涨1万倍,那和你有啥关系呢?


所以在上面的介绍里面更重要的是什么?让你购买AP优卡,升级套餐,然后购买算力,算力产出所谓的APD币,可以上市交易,兑现利润。并且不断的让你拉人复购,只有源源不断的韭菜,才能够支撑资金盘。

从8月上市到现在涨多少了呢?有点吓人,200倍,当然私募会更多,但你卖不掉啊。
AP优卡骗局

这个所谓的AP优卡是不是忽悠了很多人?感觉和正常的银行卡一样?所以你就放心的打进了这个地址,然后申领了这个卡?
你咋就这么放心呢?国内银行是正规的,但是这种国外的虚拟币卡,其实是银行和一些机构合作的,你的资金是打进了这个机构的资金池,一旦这个机构跑路,亲,你的钱一分都取不出来!因为这个卡,就是个所谓的购物卡,不是银行卡!
而这种陷阱,APDAO项目方是不会告诉你的,因为这个卡,这次是人家运作的重要媒介。一旦崩盘,你的钱取不出来,即使是你卖币了,存在里面,也会被冻结。还是那句话,这个AP优卡,不过是个购物卡,钱在项目方的资金池里,说不给你,就不给你!

看看这个宏大的项目,号称多年的项目,网站竟然是2025年4月份刚刚注册的,就是为了忽悠你们这些韭菜,而你们也就信了。
03为什么总有一些大聪明上当?
我总结了三类最容易掉坑的人:
第一类:贪心小白
看着每日到账的利息美滋滋,殊不知那是用自己的本金养着的。等到想提现时,才发现各种限制条件。
第二类:装睡的人
明知是骗局,却自信地以为“我肯定不是最后一棒”。结果呢?雪崩来时没有一片雪花是无辜的。
第三类:团队长
就是那些已经做到P5、董事的人,他们早就回本了,现在就是在拉更多人下水,好让自己全身而退。
所谓的共识,就是韭菜共识!
说不清资金用途、没有真实业务、全靠“共识”支撑的,共识你个怪啊!不就是共识你们都是韭菜吗?
就在我写这篇文章的时候,APDAO的群里还在晒收益、喊口号、制造焦虑。记住,你贪的是人家的利息,人家要的是你的本金。
隔壁的LNK项目上线一个月零15天,前天也是瞬间归零,玩家血本无归,真的就是直接没了!


转发这篇文章到群里,救一个是一个。要是你朋友还在投这个,赶紧把他喊醒,这不是投资,这是给骗子送钱!
如果你也遇到过类似的资金盘骗局,欢迎在评论区或私信爆料 ,让大家一起避坑远离陷阱!不懂得,可以留言询问,不要轻易投资了。
珍爱家人,远离资金盘陷阱,永远不是一句空谈。
现在微信改版了,帮忙点一下右下角的大拇指和在看,您的每一次点击和转发都会帮助到需要帮助的人,多谢!









